脑发育研究
(Fig 1)
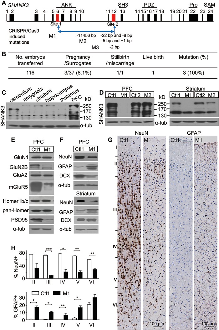
SHANK3在对照中大量表达,但在SHANK3M动物的PFC中完全缺失,这使我们关注该脑区的病理结果。免疫组织化学分析显示,SHANK3M1及其对照组的皮层结构相似。虽然对照和突变PFCs的皮层细胞密度没有差异,但SHANK3M1的细胞体较小(图1G)。引人注目的是,我们发现SHANK3M1的PFC中的NeuN+神经元显著减少(Ctl1为72.2%±1.2%NeuN+细胞/总细胞计数,SHANK3M2为22.7%±5%;图1G和1H),胞体大小减少(Ctl为48.0±10.2μm2 NeuN+细胞,SHANK3M1为22.7±4.8μm2,n=6片)。相反,基于DAB染色结果的定量分析,与对照组相比,SHANK3M1动物的PFC中有显著更多的GFAP+星形胶质细胞(图1G和1H)。双重免疫荧光染色证实,在SHANK3M1脑的PFC和纹状体中,PFC中的NeuN+细胞减少,GFAP标记增加(补充信息,图S4C和S4D)。SHANK3M2的组织学研究没有发现PFC有任何明显异常(补充信息,图S5B),这与SHANK3M2大脑中SHANK3没有明显缺失的发现一致。蛋白质印迹分析进一步支持了SHANK3M1 PFC中较少的NeuN+神经元和较多的GFAP+星形胶质细胞(图1F)。具体而言,与对照组相比,SHANK3M1 PFC中的NeuN蛋白显著减少(25%±8.7%,n=5),而GFAP蛋白显著增加(357%±144%,n=5)(补充信息,图S3C)。Western印迹分析还显示,PFC中祖细胞标志物Doublecortin(DCX;65%±3.7%,n=3)的水平降低,但SHANK3M1脑纹状体的水平正常(图1和补充信息,图S3C)。这些结果共同表明SHANK3M1突变体存在脑区特异性神经发生缺陷。
(fig S4)
(cell research 2017, 27:1293-1297)

